
一、半制備、制備型色譜柱
產品優勢

產品參數

二、水壓色譜柱
廣泛的制備色譜柱范圍
我們提供滿足您要求的所有制備色譜柱:

水壓柱色譜柱原理
水壓色譜柱使用純凈水代替傳動DAC的液壓油作為動力介質傳遞動能,在保持傳統DAC所具有的功能基礎 上,其具有更環保、零污染的特點。采用最新的無液壓缸設計,利用柱管自身作為液壓機構,使用純化水 或者作為壓縮介質,有效杜絕液壓油泄露造成的污染的可能。采用獨立的裝柱泵及保壓系統,保證使用性 能的同時可以減少能耗。同時大幅減少產品重量,降低安裝使用場地的高度要求。采用獨立研制的樹形分 配器,可有效提高色譜柱的性能。
我們的高效液相色譜方案:
所有的高效液相色譜柱都能夠運行在cGMP的條件下 ,它們全部經過高質量和廣泛的工廠驗收測試以及現場驗收測試。

三、彈簧柱
產品優勢

產品參數

四、彈簧柱樁柱系統
產品特點


生產優勢
產品參數

五、工業化制備DAC柱
1.液壓 DAC
產品優勢

產品特點
產品參數

2.電動 DAC(EDAC)
產品優勢產品特點


產品參數

3.動態軸向壓縮柱(DAC)
我們提供滿足您要求的所有制備色譜柱:

動態軸向壓縮(DAC)柱原理
動態軸向壓縮柱(DAC)采用動態軸向壓縮技術,實現最優的填充柱床密度和穩定性,通過活塞上下運動 來實現裝柱、維持柱壓和卸柱?;钊苓吪鋫淞颂厥庠O計的密封圈,能容許活塞上下自由滑動,同時保持 較高的密封壓力?;钊\動和壓力維持依靠穩定均勻的液壓系統,活塞配置我們自主設計的分配裝置,從 而保證最佳分離效率并且經過長時間的使用仍然保持相同的柱效 ,有效延長色譜柱壽命。
我們的高效液相色譜方案:
所有的高效液相色譜柱都能夠運行在cGMP的條件下。他們全部經過高質量和廣泛的工廠驗收測試以及現場驗收測試。我們的設備符合歐盟(DESP標準)或者ASME內容。

4.軸向彈簧壓縮柱(SAC)
我們提供滿足您要求的所有制備色譜柱:
軸向彈簧壓縮柱(SAC)原理
軸向彈簧壓縮柱與動態軸向壓縮住具有同樣的功效,也用于實驗室和工業生產中目標產物的分離與純化, 它通過彈簧對填料床層施加固定的壓力,根據柱內壓力變化實時動態調節,具有高效的軸向壓縮和更長的 填料使用壽命等特點。在軸向彈簧壓縮柱中,內置彈簧起到了關鍵作用,活塞頂部有一個貯存能量的機械 彈簧,一直給柱床加壓,這種技術可以防止柱床塌陷,確保色譜柱的長壽命和高柱效。當受到外部壓力 時,彈簧會收縮變形并儲存形變能,從而提供持續的軸向壓縮力。
我們的高效液相色譜方案:
所有的高效液相色譜柱都能夠運行在cGMP的條件下 。它們全部經過高質量和廣泛的工廠驗收測試以及現 場驗收測試。

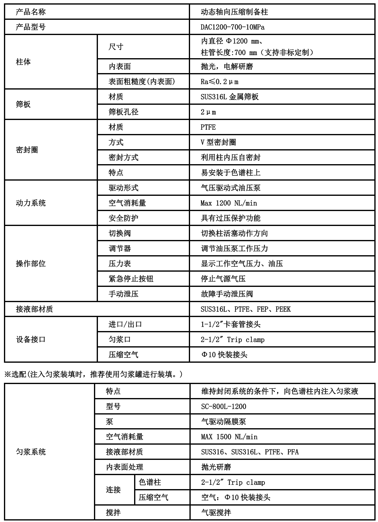
5.動態軸向壓縮制備柱
DAC1200-700
適用于醫藥·化學·食品等多種領域的高純度制備
DAC1200 動態軸向壓縮制備柱是一款為用于高壓制備而研發的全自動裝填色譜 柱,由于可對填充柱床進行持續加壓,所以可實現自行裝填無空隙、高耐久性。通 過柱體自帶的勻漿端口,可簡單實現勻漿的自動投入和加壓裝填的全封閉自動操 作。獨自開發的分配構造,可以實現等效放大;特殊的密封構造,實現高密封性 能,可以在長周期裝填回收中使用。
由于未使用電氣零部件,所以即使是在防爆區域也可以安全的使用。本產品的 制造工序都在工廠內部制造完成,在嚴格控制質量標準的同時可提供相應的 DQ/IQ/OQ/PQ 認證。我們承諾提供產品維護及耗材更換等全方位的售后服務。
并可根據不同目的,為客戶提供相應的技術支持及多款制備填料供選擇。我們 堅信通過我們豐富的制備純化產品群,一定能實現讓客戶滿意的制備純化。


六、制備液相流路系統
流路圖

產品簡述


100 制備 DAC
產品參數

七、雙柱塞凸輪泵系列
工作原理
伺服電機帶動裝有兩個凸輪的軸旋轉來推動活塞桿往復運動,輸送液體。
產品特點
產品分解
凸輪:凸輪是通過精確的曲線模擬運算來設計的,能更精確的控制泵的流量
單向閥:單向閥閥芯使用了進口寶石球,精度高,密封性好,控制流量的穩定
活塞桿:陶瓷活塞桿,自潤滑,硬度高,光潔度高
柱塞密封圈:采用進口彈簧密封圈,密封性好,耐壓高。

產品參數
泵頭可按需求隨意更換,材質包括:316L,PEEK,鈦等,并可根據客戶需求定制加工

八、雙驅動柱塞泵
產品優勢

產品參數
接液材質可按需求隨意更換,材質包括:316L,PEEK,鈦等,并可根據客戶需求定制加工

九、高柱壓分配器
產品優勢
高壓柱分配報告及分配器對比


十、氣動恒壓裝柱泵
廣泛應用與分析柱裝柱、制備柱裝柱
產品特點

產品參數

十一、Prep型高效液相色譜系統
Prep型高效液相色譜系統通過多樣化的系統配置,展現出卓越的選擇靈活性,能夠精準匹 配,滿足定量分析到大規模制備的廣泛需求?;诹魉?、色譜柱尺寸和儀器規模的不同,我們提供包 括高精度分析型、高效制備/半制備型、大規模工業制備型等在內的全系列解決方案,確保您的應用場 景無論是藥物研發中的復雜組分解析、質譜聯用下的定量生物分子檢測、實驗室級別的標準品分離, 還是工業化生產中的噸級目標產物純化,都能找到量身定制且性能優異的產品。
根據您的需求量身定制


品質值得信賴


